betway必威

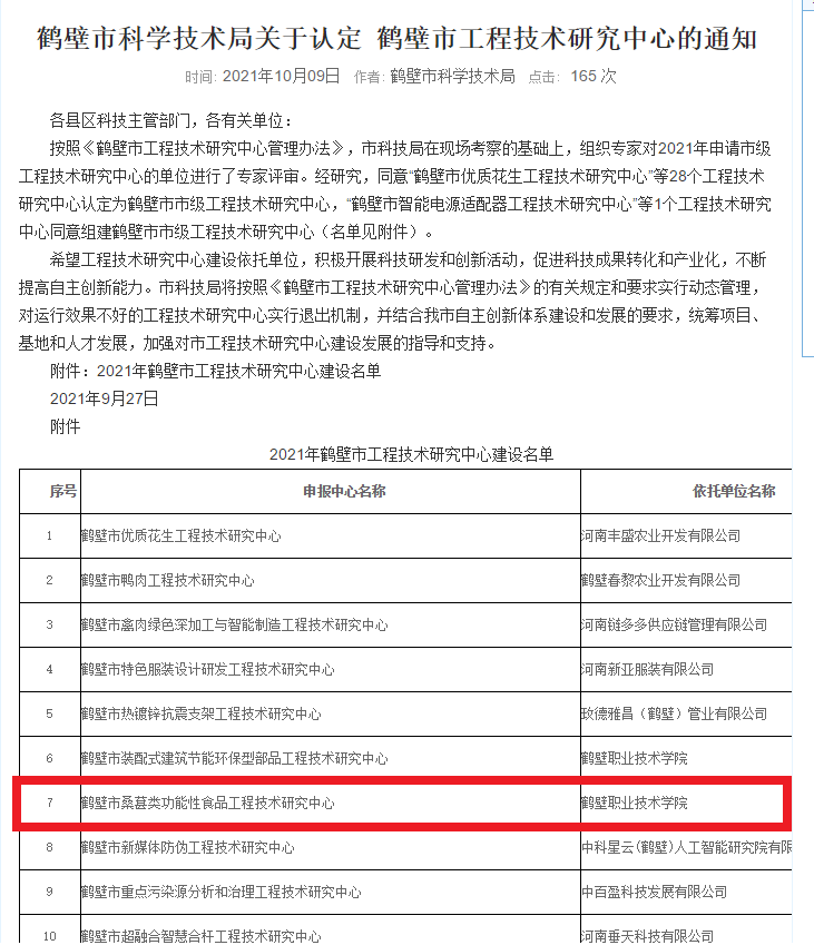
公司“桑葚类功能性食品工程技术研究中心”被认定为鹤壁市市级工程技术研究中心

发布时间:2021-10-13文章来源: 浏览次数:

  近日,公司申报的“桑葚类功能性食品工程技术研究中心”经市科技局现场考察,组织专家评审,同被认定为鹤壁市市级工程技术研究中心,也是继公司“鹤壁市绿色食品精深加工重点实验室”后的第二个市级科研平台。公司按照《鹤壁市工程技术研究中心管理办法》的有关规定和要求,优化科研队伍,积极开展科技研发和创新活动,促进科技成果转化和产业化,不断提高自主创新能力和社会服务能力。

关闭 打印责任编辑:张芳